
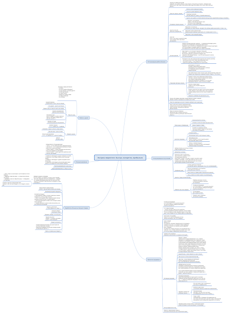
В книге "Экспресс-маркетинг. Быстро, конкретно, прибыльно" собраны простые рецепты, которые позволят поднять продажи ваших товаров или услуг. Материал изложен конкретно и без воды.
Все рекомендации разложены на пять направлений:
- Оптимизация бизнес-процессов
- Способы стимулирования покупателей
- Способы прокачки персонала
- Позиционирование
- Работа с ценой
Мне кажется, что она идеально подойдет для владельцев розничных и интернет-магазинов, закусочным (общепит) и бизнесам в сфере услуг (пластиковые окна, тренинги, спа-салоны, парикмахерские и т.д.)... в ценовой категории до 80 000 рублей.
Для B2B, книга будет полезна в меньшей степени, но на какие-то идеи она вас наверняка натолкнет. Например стоит прочесть разделы про стимулирование покупателей, разработку системы мотивации для продавцов и позиционирование бизнеса.
Из минусов могу ответить большое количество саморекламы и отсылок к своим услугам и другим книгам. Я не против рекомендаций, но когда они однотипные и постоянно встречаются - это несколько подбешивает. Особенно постоянные отсылки перейти на сайт автора, чтобы скачать доп. материалы к книге... переходишь, а материалов нет, вместо них предложение оформить подписку. Не приятно, если это материалы к книге и я ее уже купил, то хочется получить их по ссылке. В противном случае, стоило бы воспользоваться собственными же советами и преподнести доп. материалы как подписку, чтобы не было неоправданных ожиданий.
В любом случае, получилась толковая книга, которую стоит перечитывать несколько раз и каждый раз находить что-то новое.
Составил интеллект-карту, чтобы была возможность уловить суть и быстро освежить рекомендации в памяти (скачать оригинал).
![]() |
|
|
Купить в МИФ. Книга “ Экспресс-маркетинг. Быстро, конкретно, прибыльно " Александр Левитас |
|
Скачать с ЛитРес. Книга “ Экспресс-маркетинг. Быстро, конкретно, прибыльно " Александр Левитас |
Чернов Дмитрий© chernov.pro
Подарок

Спасибо огромное!
ОтветитьУдалить